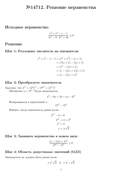
Решите неравенство \(\dfrac{x^3+x^2-x-1}{4^{x^2}-8\cdot2^{x^2}+16}\geqslant0\)
Всего задач в тесте: 0
Вы ответили верно на: 0 (0 %)
Вы ответили неверно на: 0
Ваш первичный балл: 0
Ваш тестовый балл: 0

